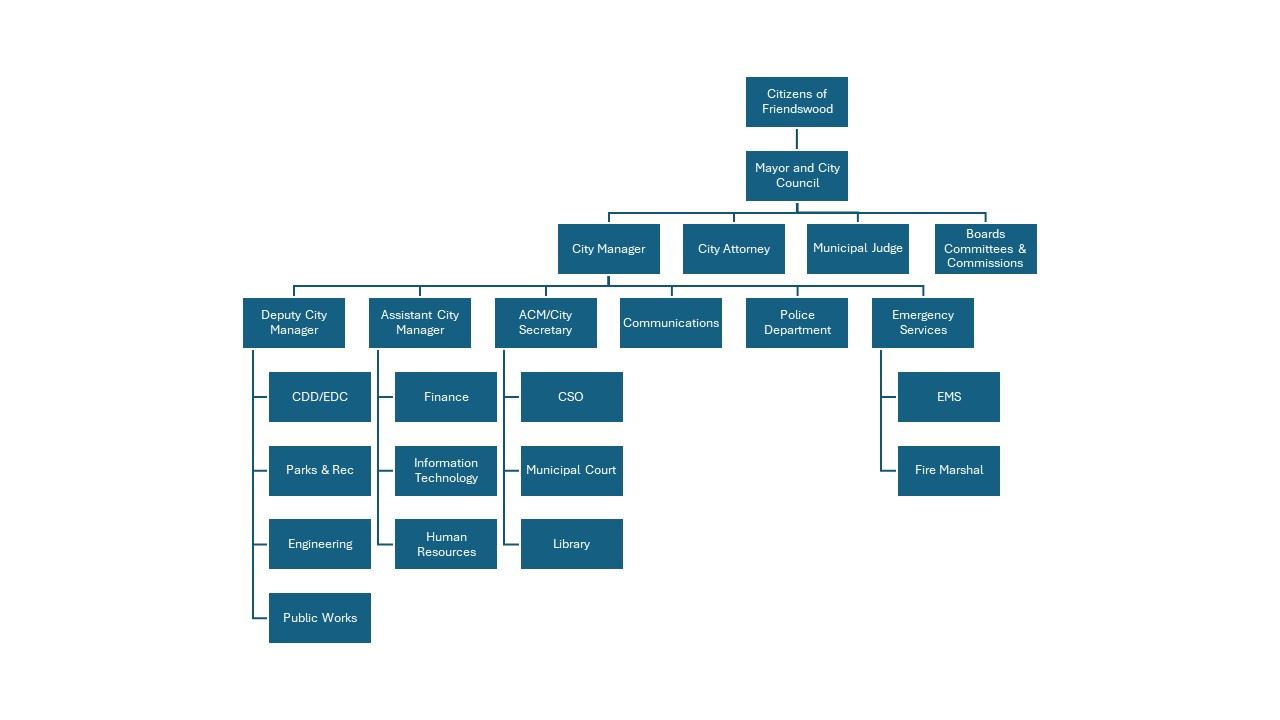
Organization

Friendswood is a full-service city served by a staff committed to providing you with the very best in customer service. 

The services provided to our citizens are varied and include:

  • City Administration
  • Code Enforcement (including zoning)
  • Inspection Services
  • Library
  • Municipal Court
  • Parks and Recreation
  • Public Safety
  • Sanitation
  • Street Maintenance
  • Water and Sewer

Staff Directory

For more information on specific staff members or to learn how to best contact City Departments, please visit our Staff Directory page.

Org Chart II 2024